Public Notice/Participation Process & Regulation Development
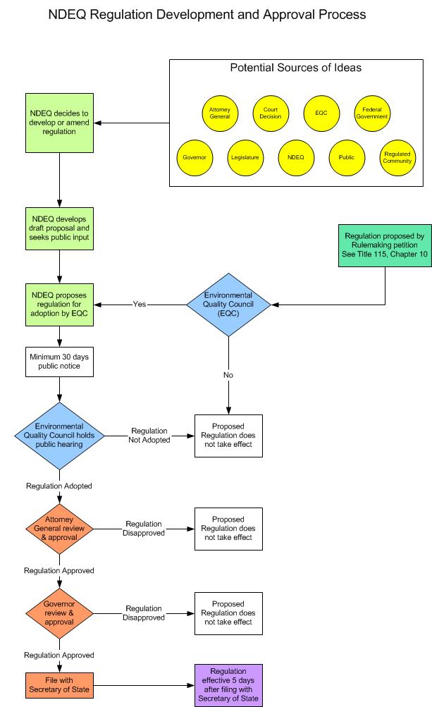
The Nebraska Administrative Procedures Act, Neb. Rev. Stat. §84-901 et seq. governs the Nebraska Department of Water, Energy, and Environment (DWEE) rulemaking. The Act establishes requirements designed to ensure adequate public notice and an opportunity to comment on rules and regulations proposed by DWEE or by petition process.
Minimum requirements include at least 30 days public notice and a public hearing on the proposed regulation by the Environmental Quality Council (EQC) prior to adoption. In addition, review and approval by the Attorney General and Governor are required before filing with the Secretary of State. A regulation becomes effective 5 days after filing with the Secretary of State.
The DWEE believes that providing advance notice and participation in the development of regulations being considered by the agency prior to the formal rule making process promotes better regulations. Early notice and participation can help for the open dialogue with the agency in identifying and resolving potentially controversial issues.
